[딥러닝]신경망과 활성화 함수(계단 함수, 시그모이드 함수, ReLU 함수) 계산 방법. 초보용 핵심 정리.
인공지능(AI)/딥러닝(DeepLearning) 2025. 3. 21. 01:19딥러닝을 공부하면서 이해하기 어려운 부분이 나온다.
나를 위해 정리해 봤다.
같은 공부를 하는 독자가 있다면 조금이나마 도움이 되길 바란다.
시작해 보자.

신경망이란?
신경망(Neural Network)은 무엇일까?
영화 터미네이터 2: 심판의 날을 보면 주인공 아놀드 슈왈제네거가 인조인간 역을 맡아 멋진 오토바이를 타고 활약한다.
인조인간 T-800은 존 커너를 제거하러 온 T-1000(액체형 인조인간)을 피하고 미래를 바꾸기 위해 노력한다.
이때 존 커너는 도망 다니면서 인간들의 방식을 T-800에게 교육한다.
몇 번의 반복 학습을 통해 T-800은 인간과 유사한 감정 표현과 행동을 하게 되고 그런 장면에서 웃었던 기억이 있다.
바로 오늘 공부할 신경망을 통해 훈련이 이뤄졌다고 본다.
존 코너에게 정보를 입력받고 T-800 내부 프로세스에서 학습 후 적절한 상황이 되면 출력하는 구조다.
입력층(존 커너 정보 받음) - 은닉층(T-800 내부 프로세스) - 출력층(T-800 말과 행동)
존 커너(입력층, 밖)는 T-800(은닉층, 프로세스)가 어떻게 받아들이는지 모른다.
그래서 은닉이라는 용어를 쓴다.
이처럼 신경망은 인간의 두뇌와 유사한 방식으로 데이터를 처리하고 결정할 수 있도록 컴퓨터를 교육 시킨다.
바로 머신러닝과 딥러닝 프로세스의 일종이다.
파이썬(Ptyhon) 코드로 직접 만들고 그래프를 출력해서 쉽게 이해해 보자.
퍼셉트론 활성화 함수인 계단 함수 특징
퍼셉트론을 되새겨 보자.
퍼셉트론도 인공 신경망 중 하나다.
[딥러닝]퍼셉트론(Perceptron)이란? 초보 인공지능(AI) 개발자를 위한 쉬운 설명, 퍼셉트론 뜻
인공지능(AI) 프로그래머가 되고 싶다.처음 보는 단어가 많다.하나씩 정리해 본다.인공지능(AI) 개발자의 필수 공부 딥러닝(DeepLearning) 그리고 퍼셉트론(Perceptron)인공지능(AI) 개발자가 되기 위해서
tiboy.tistory.com
여러 개의 입력값을 받아 하나의 출력 신호를 내보내는 오래된 알고리즘이라 했다.
퍼셉트론은 가중치와 편향이 있고 두 개의 값에 의해 출력 신호가 제어된다.
그 수식은 다음과 같다.

위 식의 구조는 다음과 같이 그릴 수 있다.

퍼셉트론의 활성화 함수는 계단 함수다.
파이썬(Python), numpy 그리고 matplotlib.pylab를 이용해서 계단 함수 그래프를 구현해 보자.
코드 내 "#" 뒤의 내용은 주석이니 참고하자.
|
1
2
3
4
5
6
7
8
9
10
11
12
|
import numpy as np
import matplotlib.pylab as plb
def step_func(x):
return np.array(x > 0, dtype=np.int32) # x가 0보다 크면 true(1), 같거나 작으면 false(0)
x = np.arange(-3.0, 3.0, 0.001) # -3에서 3 전까지 0.001 간격 넘파이 배열 생성 -3.0 ~ 2.9
y = step_func(x)
plb.plot(x, y) # x, y 값 대입
plb.ylim(-0.1, 1.1) # y값(축) 범위 지정
plb.show() # 그래프 실행
|
cs |

return 식을 보자.
return np.array(x > 0, dtype=np.int32)
np.array에서 x가 0보다 크면 true(1), 아니면 (0과 같거나 작으면, false(0))을 출력한다.
0과 1이 출력값이 되므로 계단 함수가 나오게 된다.
퍼셉트론처럼 기준점(가중치, 임계값을 적용해서)을 사이에 두고 0 또는 1 값만 표현된다.
신경망에서 활성화 함수인 시그모이드 함수(Sigmoid)
퍼셉트론에서 활성화 함수는 계단 함수임을 알았다.
좀 더 발전된 활성화 함수는 시그모이드(Sigmoid) 함수다.
시그모이드는 S 자 형태라는 의미다.
그래프가 S자 모양으로 나온다.
시그모이드 함수와 계단 함수를 파이썬(Python)으로 구현하고 그래프를 비교해 보자.
|
1
2
3
4
5
6
7
8
9
10
11
12
13
14
15
16
17
18
19
|
import numpy as np
import matplotlib.pylab as plb
# 계단함수
def step_func(x):
return np.array(x > 0, dtype=np.int32)
#시그모이드 함수
def sigmoid_func(x):
return 1/(1+np.exp(-x))
x = np.arange(-5.0, 5.0, 0.001)
y = step_func(x)
a = np.arange(-5.0, 5.0, 0.001)
b = sigmoid_func(a)
plb.plot(x, y, a, b)
plb.ylim(-0.1, 1.1)
plb.show()
|
cs |

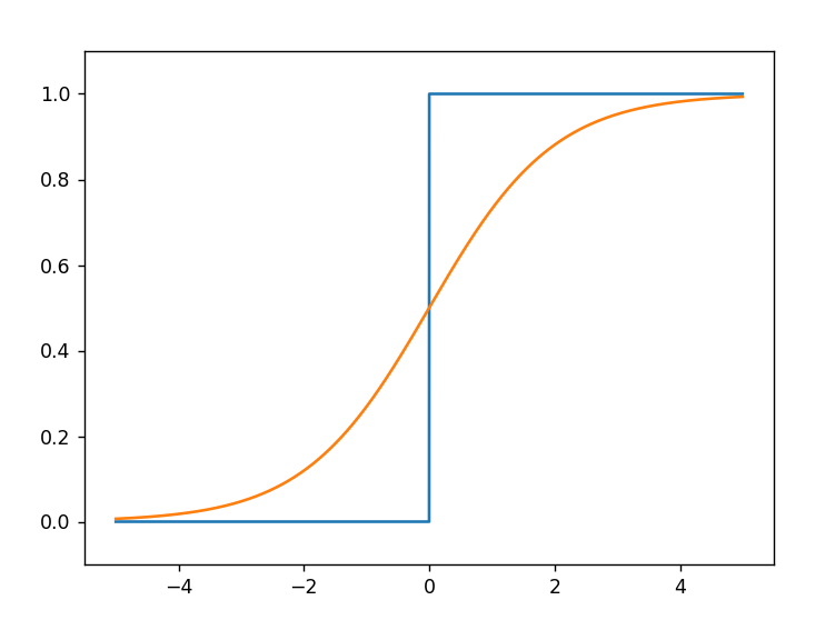
주황색 선이 시그모이드(Sigmoid) 함수다.
S 자 모양이다.
파란색 계단 함수와 다르지만 0과 1 사이에 있다.
계단 함수는 0과 1이 경계에서 갈라지지만 시그모이드 함수는 0.73, 0.88처럼 실수 값이 나와 곡선이 된다.
시그모이드(Sigmoid) 함수 계산 방법
계단 함수와 시그모이드 함수를 파이썬(Python)으로 코딩해 봤고 그래프도 그려봤다.
계단 함수는 0을 기준으로 조건을 걸어 true(1) 또는 false(0)으로 결과를 출력했다.
특별한 수식이 아닌 조건식이다.
반면, 시그모이드 함수식을 보자.
return 1/(1+np.exp(-x))
exp(-x)라는 생소한 함수가 보이고 분수식으로 되어 있다.
수학식으로 어떻게 계산하는지 보자.
함수 f(x) 식으로 구현해 보겠다.

exp()는 파이썬에서 사용하는 지수 계산 함수다.
수학식으로 바꾸면 다음과 같다.

우측항의 e는 자연 상수다.
수학에서 자연 상수 e는 매우 중요하게 사용된다.
자연 상수에 대한 이야기는 이 정도만 설명하겠다.

이제 위 공식과 값을 이용해서 시그모이드 식에 대입하고 실제 값을 계산해 보자.
위 함수 f(x)에서 exp 부분을 수식으로 바꾼다.

이 exp() 변환식을 시그모이드에 적용하자.

수학에서 지수 공식을 활용하자.
a가 0이 아니고 양의 정수라면 다음과 같다.

지수 공식에서 2번을 활용하면 되겠다.

시그모이드 함수 f(x)에 x = 1을 대입해 보자.

자연상수 e를 대입하자.

0.3679...가 나왔는데 소수점 4자리만 사용해서 다시 대입하자.

결과가 나왔다.
시그모이드 함수 f(1) = 0.713이다.
x = 5로 f(5)는 어떤 값이 나올까?

수학의 지수 법칙을 이용해 어렵지 않게 직접 풀어보았다.
0과 1만 출력하는 계단 함수와 다르게 시그모이드 함수는 실수형 값을 출력해서 부드러운 S 자형 곡선을 만들 수 있다.
렐루(ReLU, Rectified Linear Unit) 함수는 뭐지?
다 끝난 줄 알았는데 시그모이드 이후 더 많이 사용한다는 ReLU 함수가 있단다.
세 가지 함수를 같이 적용해서 파이썬(Python)으로 코딩하고 그래프를 확인하자.
|
1
2
3
4
5
6
7
8
9
10
11
12
13
14
15
16
17
18
19
20
21
22
23
24
25
26
|
import numpy as np
import matplotlib.pylab as plb
#계단 함수
def step_func(x):
return np.array(x > 0, dtype=np.int32)
#시그모이드 함수수
def sigmoid_func(x):
return 1/(1+np.exp(-x))
#ReLU 함수
def relu_func(x):
return np.maximum(0, x)
x = np.arange(-5.0, 5.0, 0.001)
y = step_func(x)
a = np.arange(-5.0, 5.0, 0.001)
b = sigmoid_func(a)
c = np.arange(-5.0, 5.0, 0.1)
d = relu_func(c)
plb.plot(x, y, a, b, c, d)
plb.ylim(-0.1, 5.1)
plb.show()
|
cs |

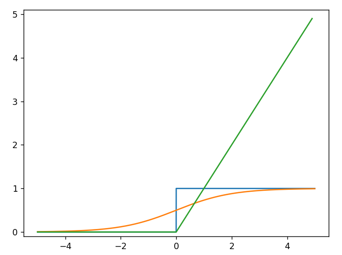
ReLU 함수의 return 값을 보자.
return np.maximum(0, x)
numpy의 maximum 함수를 사용했다.
maximum은 입력받은 두 값 중 큰 값을 출력한다.
np.maximum(0, x)는 x값이 0보다 크면 x값 그대로 출력하고 0과 같거나 작으면 0만 출력한다.
그래서 그래프가 0보다 같거나 작을 때는 0을 유지하다 0을 지나면서 x=y 형태의 그래프가 그려지게 된다.
신경망의 활성화 함수의 공통점
각각 다른 계산식을 가진 신경망 활성화 함수다.
또한 비선형 그래프인 점이 같다.
정리해 보자
딥러닝을 공부하면서 퍼셉트론을 시작으로 신경망까지 왔다.
활성화 함수인 계단 함수, 시그모이드 함수, ReLU 함수까지 파이썬으로 코딩하고 그래프로 특징을 확인했다.
첫걸음을 뗀 것이다.
수학에서 나오는 지수 함수와 파이썬/numpy 내장 함수를 활용해서 활성화 함수들을 이해하게 되었다.
1. 계단 함수
입력값에 가중치와 편향을 적용해서 나온 값을 기준으로 조건식을 이용해서 true/false 값으로 1 또는 0을 출력한다.
2. 시그모이드(Sigmoid) 함수
자연 상수로 구현된 식을 활용해서 실수형 값을 출력한다.
좀 더 세밀하게 구성할 수 있다.
3. 렐루(ReLU) 함수
maximum 함수를 사용해 0보다 크면 x=y 형태를 구성하고 0과 같거나 작으면 0을 출력하게 한다.
점점 재미있어진다.
잘못된 부분이 있으면 댓글로 알려주세요.
끝.
'인공지능(AI) > 딥러닝(DeepLearning)' 카테고리의 다른 글
| 쉽게 풀어 쓴 딥러닝 손실함수 1, 회귀 문제에서 오차제곱합(SSE), 평균제곱오차(MSE) 코딩하기. (0) | 2025.05.14 |
|---|---|
| [딥러닝]신경망 구현의 필수, 넘파이(Numpy)로 다차원배열(행렬) 활용하자. 왜? 어떻게? 사용 방법, 파이썬(Python)으로... (0) | 2025.04.11 |
| [딥러닝] XOR 게이트와 다층 퍼셉트론으로 파이썬 코드 작성하는 방법 (0) | 2025.01.08 |
| [딥러닝]NAND, OR 게이트와 퍼셉트론 활용한 파이썬 코드 작성하는 방법, 인공지능 AI 초보 개발자 (0) | 2024.12.17 |
| [딥러닝]인공지능 초보 개발자면 퍼셉트론과 AND 게이트 활용 방법은 알고 가자, 쉬운 설명. (0) | 2024.12.10 |

